| Brand | KIT |
|---|---|
| Type | DIY KIT |
| Model | Version 2/5/26 |
| Band | AM FM SW1 SW2 |
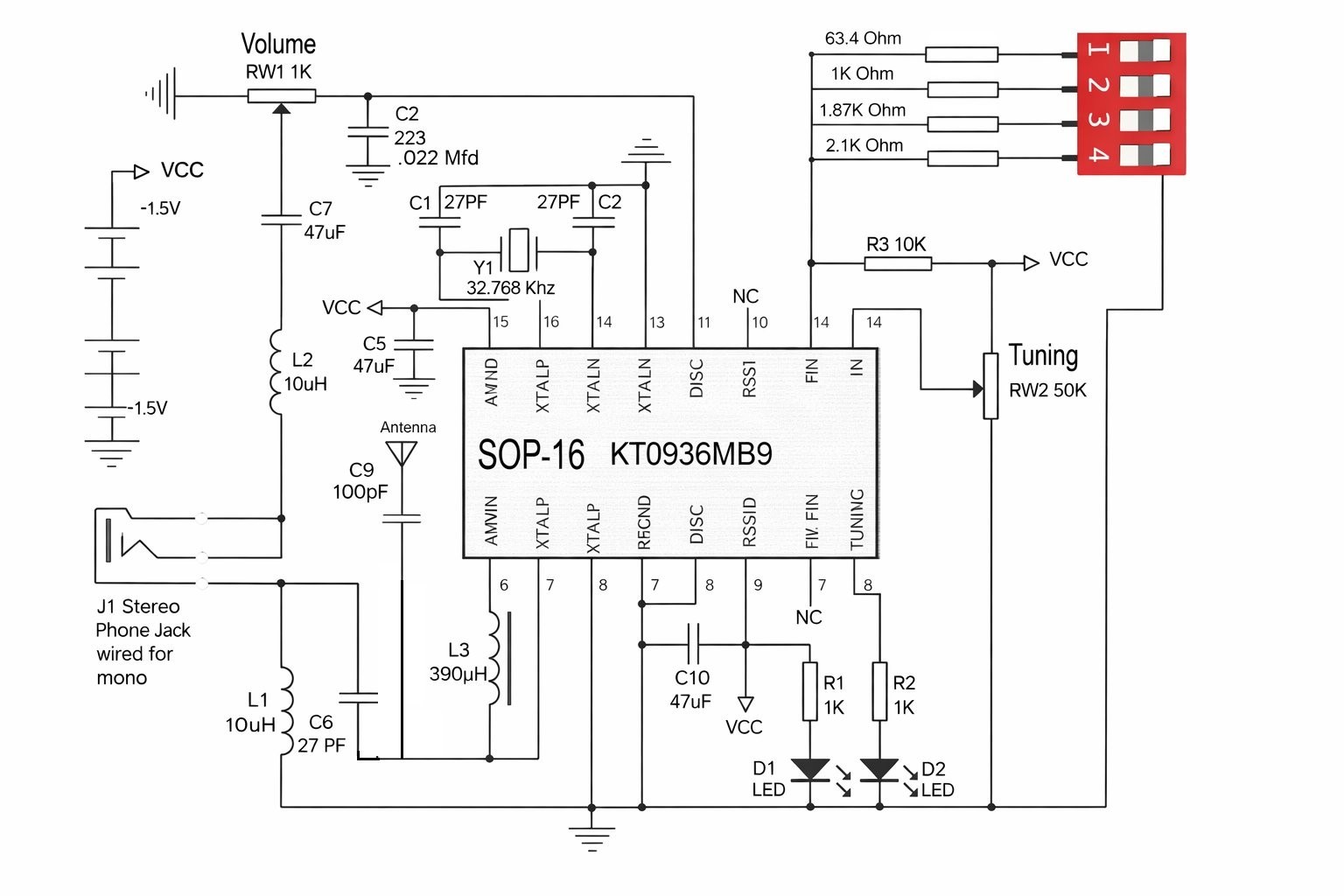
Check the listing for details. One IC 4 band Emergency Radio Kit. Receives AM FM SW1 SW2 It's a Fun DIY Kit !. Condition: New. Listed at 24.75 USD. With a focus on fun and practicality, this kit is perfect for hobbyists looking to expand their radio communication skills and capabilities. Included in the kit is the Schematic, Manual, Band chart, Parts list and the pcb and all parts including the battery holder for the two AAA batteries.